menu
person

При исследовании пусковых характеристик стартерных электродвигателей выявлено, что при подаче напряжения на электродвигателе возникает импульс обратного тока напряжением более 2000 вольт. Изоляция обмоток электродвигателей может не выдержать и получить межвитковый пробой. Искрение коллектора при больших пусковых токах ведёт к прогоранию пластин коллектора. Избежать пробоя и аварийной ситуации при пуске электродвигателя можно, используя метод разгона оборотов во времени.

Пусковой ток ... Читать дальше »
Прикрепления: Картинка 1 · Картинка 2
Категория: Автоэлектроника | Просмотров: 3048 | Добавил: abrosov2012 | Дата: 2013-04-07 | Комментарии (0)

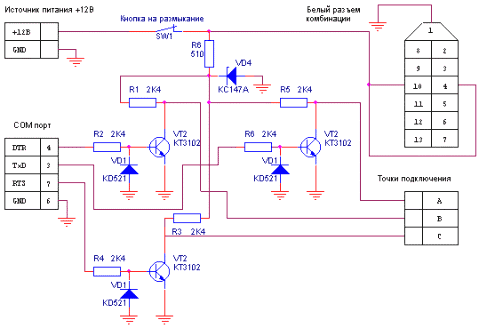
Программа COMBISET позволяет корректировать показания электронных спидометров на отечественных автомобилях. Программа работает через СОМ-порт со специальным адаптером. Ниже представленны 2 варианта схемы адаптеров.

Первый вариант. Классическая схема на транзисторах, которая встречается на большинстве сайтов.
Прикрепления: Картинка 1 · Картинка 2
Категория: Автоэлектроника | Просмотров: 2716 | Добавил: abrosov2012 | Дата: 2013-04-07 | Комментарии (0)

Включаем питание, устройство переходит в нормальный режим, выход дублирует входную частоту. Жмём на кнопку, держим около 5-ти секунд, светодиод моргнёт, отпускаем кнопку, устройство переходит в 1-ый режим.

1 режим:
Устройство отключает вход, на выходе начинает возрастать частота. Нажимаем на кнопку, устройство переходит в 2-ой режим.

2 режим:
Устройство останавливает возрастание частоты и останавливаеться. Частота остаётся. Нажимаем на кнопку, устройство п ... Читать дальше »
Прикрепления: Картинка 1
Категория: Автоэлектроника | Просмотров: 2791 | Добавил: abrosov2012 | Дата: 2013-04-07 | Комментарии (0)

Всем знакома картина, когда "воет" авто по нескольку часов во дворах домов, рядом с культурными и религиозными учреждениями, больницами, порой посреди ночи. Данное устройство предназначено для блокирования автосигнализаций на частотах 315 МГц, 433.92 МГц, 868.3 МГц в местах нежелательной парковки автомобилей. Радиус действия блокиратора 50 - 100 м . Устройство разработано для непрерывной работы в течение длительного времени.
Прикрепления: Картинка 1 · Картинка 2
Категория: Автоэлектроника | Просмотров: 3240 | Добавил: abrosov2012 | Дата: 2013-04-07 | Комментарии (0)

Ниже представлена схема радар-детектора или в простанародии антирадара. К сожалению описание к схеме отсутствует
Прикрепления: Картинка 1
Категория: Автоэлектроника | Просмотров: 2589 | Добавил: abrosov2012 | Дата: 2013-04-07 | Комментарии (0)



Модуль управления эл. приводами замков. В состав многих дешевых автосигнализаций импортного производства не входят электроприводы замков и модуль управления электроприводами. Если эл ... Читать дальше »
Прикрепления: Картинка 1
Категория: Автоэлектроника | Просмотров: 2025 | Добавил: abrosov2012 | Дата: 2013-04-07 | Комментарии (0)



Схема низковольтного звукового индикатора (рис. 1) предназначена для повышения безопасности вождения автомобиля в ночное время. Это устройство препятствует засыпанию водителя во время движения. Индикатор вместе с элементом питания выполнен на односторонней печатной плате в виде скобы (рис. 2) что позволяет, включив микропереключатель SA1, закрепить ег ... Читать дальше »
Категория: Автоэлектроника | Просмотров: 2006 | Добавил: abrosov2012 | Дата: 2013-04-07 | Комментарии (0)

Предлагаемое устройство предназначено для подачи прерывистого звукового и светового сигнала водителю при трогании автомобиля с включенным ручным тормозом. Схема его подключения показана на примере автомобиля “Москвич-2140”, но может быть выполнена на других моделях автомашин. Оповещение водителя о нарушении герметичности гидросистемы тормозных механизмов колес и включении ручного тормоза автомобиля “Москвич-2140” производится с помощью одной сигнальной лампы, установленной на панели приборов. П ... Читать дальше »
Прикрепления: Картинка 1 · Картинка 2
Категория: Автоэлектроника | Просмотров: 2723 | Добавил: abrosov2012 | Дата: 2013-04-07 | Комментарии (0)

В продаже сейчас можно встретить импортные устройства, которые фирмы - производители называют "модулями движения стекол автомобиля в одном направлении". Они представляют собой автоматические электронные узлы, обеспечивающие поднятие боковых стекол автомобиля при его постановке в режим охраны. Относительно высокая стоимость подобных модулей и желание оснастить свой автомобиль дополнительными функциями побудили автора этой статьи к самостоятельной разработке такого устройства, получившего у россий ... Читать дальше »
Категория: Автоэлектроника | Просмотров: 3063 | Добавил: abrosov2012 | Дата: 2013-04-07 | Комментарии (0)

Современные автомобили оборудованы стеклоочистителем, который может работать в непрерывном и пульсирующем режиме движения щеток. Второй режим очень удобен при моросящем дожде и слабом снеге, но автомобили ранних выпусков и некоторые современные модели, например “Москвич-2140”, не имеют пульсирующего режима, что создает определенные неудобства при их эксплуатации.

Предлагаемое устройство позволяет получить регулируемый пульсирующий режим работы стеклоочистителя. В отличие от ранее оп ... Читать дальше »
Прикрепления: Картинка 1
Категория: Автоэлектроника | Просмотров: 2853 | Добавил: abrosov2012 | Дата: 2013-04-07 | Комментарии (0)

« 1 2 3 4 5 ... 14 15 »