11:47 Доводчик стекол автомобиля | |
|
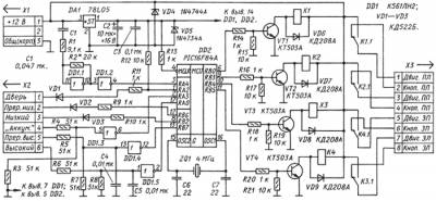
Автор разработки: В. Суров, г. Горно-Алтайск Схема принципиальная Доводчик стекол автомобиляВ продаже сейчас можно встретить импортные устройства, которые фирмы - производители называют "модулями движения стекол автомобиля в одном направлении". Они представляют собой автоматические электронные узлы, обеспечивающие поднятие боковых стекол автомобиля при его постановке в режим охраны. Относительно высокая стоимость подобных модулей и желание оснастить свой автомобиль дополнительными функциями побудили автора этой статьи к самостоятельной разработке такого устройства, получившего у российских автомобилистов более короткое название - доводчик стекол. Доводчик предназначен для поочередного закрывания четырех дверных стекол салона и верхнего люка (приоритет выбирает пользователь при подключении) при переходе в режим охраны установленного на автомобиле охранного сигнализатора. Командой для включения электродвигателей стеклоподъемников служит сигнал, поступающий в виде импульса длительностью 1 с с выхода охранного сигнализатора и предназначенный для управления центральным замком автомобиля. В зависимости от модели автомобиля активным уровнем напряжения сигнала управления его центральным замком может быть как высокий (близкий к 12 В), так и низкий (близкий к нулю) относительно общего провода. Для этого в доводчике предусмотрены два входных контакта, выбор одного из которых зависит от уровня управляющего импульса. Еще одна пара контактов входного разъема предусмотрена для приема импульса от охранного сигнализатора на прерывание работы механизмов стеклоподъемников (для замка зажигания этот импульс служит командой на отпирание дверей салона). Один контакт этой пары предназначен для импульса с высоким активным уровнем, а другой - с низким. Прерывание позволяет в любой момент прекратить работу механизмов стеклоподъемников, например, в случае, если в проеме окна оказался ребенок, оставленный в автомобиле. Также запретом для начала работы механизмов стеклоподъемников может служить сигнал от замка зажигания, когда ключ находится в первом положении ("АСС" - аккумулятор), и от конечных выключателей дверей. При открытых дверях сигнал на соответствующем контакте входного разъема доводчика должен иметь низкий уровень. Ротор электродвигателя каждого механизма стеклоподъемника вращается до того момента, пока стекло не будет поднято до упора, после чего останавливается. При вращении ротора в бортовой сети автомобиля появляется переменная составляющая напряжения, возникающая из-за особенностей работы коллектора электродвигателя. Как только ротор остановится, переменная составляющая исчезнет. Доводчик фиксирует этот момент и вырабатывает команду на отключение питания электродвигателя. Еще одним условием отключения питания электродвигателя является превышение максимального установленного времени его непрерывной работы - 9 с. Схема доводчика стекол показана на рис. 1. Основной узел устройства - микроконтроллер DD2. Управляющие сигналы поступают на входной разъем Х2. Выходной узел доводчика состоит из четырех транзисторно-релейных ячеек. Контакты реле подают питание на электродвигатели дверных стеклоподъемников (канал управления люком на схеме не показан). С приходом сигнала от охранного сигнализатора на запирание дверей срабатывает реле К1, и через контакты К1.1 на электродвигатель стеклоподъемника двери водителя поступает питание на время 0,75 с, из которых в течение последних 0,25 с микроконтроллер DD2 измеряет частоту переменной составляющей напряжения бортовой сети от работы электродвигателя. Переменное напряжение предварительно усилено элементом DD1.1. Резистор R2 образует цепь обратной связи элемента и переводит его транзисторы на линейный участок входной характеристики. Через инвертор DD1.2 усиленный сигнал поступает на вход RA4 микроконтроллера DD2, настроенный как вход импульсов таймера-счетчика. Если частота переменного напряжения превышает 200 Гц, т. е. электродвигатель работает, реле К1 электродвигателя остается включенным. Как только ротор электродвигателя остановится, т. е. стекло поднято до предела, реле К1 отпускает якорь, электродвигатель отключается, срабатывает реле К2, включается следующий электродвигатель - процесс повторяется, и так до тех пор, пока не окажутся поднятыми стекла всех дверей. Как было сказано, каждый электродвигатель стеклоподъемников сначала включается на время 0,75 с. Задержка в 0,5 с перед началом измерения частоты необходима для того, чтобы электродвигатель после включения успел выйти на устойчивый режим работы. Программой микроконтроллера предусмотрено, что время работы каждого электродвигателя стеклоподъемника в любом случае не будет превышать 9 с. При снятии автомобиля с охраны сигнал на разблокировку замков дверей одновременно поступает на вход прерывания работы доводчика через контакт 2 (или 5) разъема Х2. После чего микроконтроллер DD2 переходит на выполнение подпрограммы прерывания, которая, в свою очередь, дает команду остановить электродвигатель, если его ротор вращается. Затем программа переходит в режим ожидания нового импульса на закрытие стекол. Для того чтобы работа стеклоподъемников была запрещена в положении "АСС" замка зажигания, соответствующий этому положению контакт замка надо соединить с контактом 4 разъема Х2 доводчика. Контакт 1 разъема Х2 соединяют с минусовым выводом индикаторной лампы "Открыта дверь" на приборной панели автомобиля. Если такой индикатор отсутствует, то с этим контактом придется соединить четырьмя отрезками изолированного провода тот вывод дверного выключателя каждой двери, который подключен к лампе освещения салона. В разрыв каждого отрезка провода в удобном месте необходимо включить разделительный диод (например, КД522Б) анодом к контакту 1 разъема. В этом случает диод VD1 (см. схему на рис. 1) следует замкнуть проволочной перемычкой. К разъему Х1 подключают источник питания. Поскольку двигатели стеклоподъемников питаются через этот разъем, необходимо устройство подключать к бортовой сети через предохранитель на ток 20 А (он установлен до разъема Х1). Сечение подводящих медных проводов должно быть не менее 1,5 мм2. Применение такого предохранителя обусловлено тем, что в рабочем режиме каждый из двигателей потребляет значительный ток (до 10 А), нельзя не учитывать также пусковой бросок тока. Контакты разъема ХЗ включают в разрыв проводов, питающих электродвигатели соответствующих стеклоподъемников, по схеме, показанной на рис. 2: подвижный контакт реле - к электродвигателю, а неподвижный замкнутый - к кнопке. ![]() На рисунке крестом отмечено место разрыва цепи питания электродвигателя стеклоподъемника двери водителя. Буквенное обозначение контактов разъема ХЗ указывает дверь салона: ПЛ - переднюю левую, ПП - переднюю правую, ЗП - заднюю правую, ЗЛ - заднюю левую. Если схема управления стеклоподъемниками автомобиля такова, что при нажатии на кнопку подъемника через нее с электродвигателем соединен минусовый провод источника питания, то разомкнутый контакт каждого исполнительного реле необходимо подключить к минусовому проводу бортовой сети автомобиля. При регулировке устройства на автомобиле, возможно, потребуется подборка резистора R2. При указанных на схеме номиналах элементов цепи C1R1R2 устройство, установленное на автомобиль "Хонда", работает четко, без ложных срабатываний. Для управления электродвигателем люка следует использовать выход RB1 (выв. 7) микроконтроллера DD2. Выход RA1 (выв. 18) настроен для реализации функции подсветки замка зажигания в течение 6 с после открывания двери водителя и 6 с после ее закрывания. Лампу EL1 подсветки подключают по схеме на рис. 3. ![]() Вместо лампы и транзистора можно установить светодиод, подходящий по цвету и яркости свечения. Анод светодиода нужно подключить к резистору R1, а катод - к общему проводу. Если яркость свечения окажется недостаточной, подборкой резистора ее можно увеличить. Думаю, не лишней будет установка тумблера, позволяющего при необходимости отключать доводчик (отключать напряжение питания) при эксплуатации машины в холодное время года, когда стекла практически всегда закрыты. Функция подсветки замка зажигания в этом случае также будет отключена. Если же она используется и необходима постоянно, то установленный тумблер должен отключать не питание доводчика, а разрывать сигнальный провод, соединенный с контактом 3 (или 6) разъема Х2. В устройстве использован микроконтроллер PIC16F84A-04I/P; стабилизатор напряжения можно применить любой пятивольтный с учетом разницы в цоколевке. В исполнительном узле использованы реле BS-115C фирмы Bestar. Возможна их замена на TR81-12VDC или отечественные автомобильные реле (например, 711.3747-02) с корректировкой размеров печатной платы и рисунка проводников. Микросхема К561ЛН2 заменима на CD4049. Входы этих микросхем способны работать с напряжением, превышающим напряжение питания (в рассматриваемом случае 5 В). Стабилитрон 1N4734A заменим на КС156А, а вместо 1N4744A подойдет отечественный КС515А. Оба стабилитрона выполняют защитные функции и при нормальном режиме работы закрыты. Все детали доводчика стекол смонтированы на печатной плате из фольгированного с обеих сторон стеклотекстолита толщиной 1 мм. Чертеж платы представлен на рис. 4. В тех точках платы, где печатные проводники одной стороны соединены с проводниками другой, выводы деталей следует надежно пропаять. В восьми точках пайки выводов реле со стороны установки деталей следует установить, развальцевать и заранее пропаять трубчатые пистоны. Конденсаторы С4 и С5 припаяны со стороны печати к выводам резисторов R7 и R8. Плата помещена в пластмассовую коробку подходящих размеров и закреплена в ней термоклеем. Для защиты от влаги снаружи на коробку натянут чехол из виниловой пленки. Установлена коробка с доводчиком под обшивкой двери водителя. Скачайте прикрепление к "Доводчик стекол автомобиля"
Скачать
Поделись с друзьями в социальных сетях Реклама Похожие материалы: | |
|
| |
| Всего комментариев: 0 | |
Дорогие друзья!
Если у Вас есть желание поделится своими разработками, присылайте их мне на почту
Материал должен состоять из названия, схемы, описания с указанием имени автора, прошивки (если есть) и фото внешнего вида разработанного устройства.
Интересные разработки поощряются материально!
Здравствуй Гость, как Вы видите еще никто не оставил свой комментарий, будьте первым, поделитесь мнением о материале выше.




