menu
person

Этот генератор может быть использован в хранилищах зерна и других помещениях для хранения продуктов. Схема генератора, показанная на рисунке, состоит из модулятора низкой частоты (С1, С2, DD1.1, DD1.2, R1, R2). генератора ультразвуковых колебаний (СЗ, С4, DD1.3, DD1.4, R3, R4), усилителя мощности на транзисторах VT1...VT3 и излучателя, в качестве которого использован высокочастотный громкоговоритель 4ГДВ-1.
При номиналах, указанных на схеме, генератор излучает частотномодулированные колеб ... Читать дальше »
Категория: Схемы радиолюбителю | Просмотров: 5152 | Добавил: саня | Дата: 2010-10-28 | Комментарии (0)

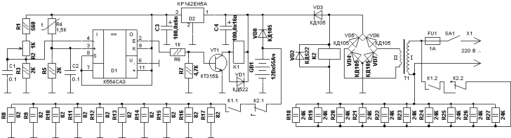
В литературе публиковалось много схем простых электронных таймеров. Такие схемы, как правило, имеют дискретное переключение временных интервалов в очень ограниченном диапазоне. При этом некоторые положения переключателя не используются, а временных интервалов, наиболее часто необходимых, нет, или же они устанавливаются с невысокой точностью (что характерно для схем, использующих процесс заряда конденсатора).

Приведенная на рис. 1 схема таймера позволяет устранить все перечисленные недостатки ... Читать дальше »

Категория: Схемы радиолюбителю | Просмотров: 6911 | Добавил: саня | Дата: 2010-10-26 | Комментарии (0)

Неприятности может доставить вам не только вода, но и живые существа, а именно мыши или крысы. Эти вредные животные прекрасно питаются оплеткой и изоляцией проводов, а зубы их настолько остры и крепки, что могут разрушить даже металл. Именно для защиты вашего дома и его содержимого от этих маленьких «монстров» и предназначен описываемый ниже прибор.

Постоянно звучащий тон, хотя и надоедлив, но вполне терпим. Иное дело, если тон переменный, например звук двух- или трехтональной сирены либо си ... Читать дальше »

Категория: Схемы радиолюбителю | Просмотров: 12410 | Добавил: саня | Дата: 2010-10-26 | Комментарии (0)

Таймер подсветки аквариума О. БЕРЕЖЕЦКИЙ, г. Николаев, Украина Когда автор приобрел аквариум, появилась необходимость каждый день включать его подсветку, а также выключать на ночь довольно шумный компрессор Поиск простого способа автоматизации этих операций привел к созданию устройства на основе дешевых малогабаритных электронных часов-будильников. Оно управляет освещением аквариума, обеспечивая раздельную установку времени его ежесуточного включения и выключения. Есть возможность включать ос ... Читать дальше »

Прикрепления: Картинка 1
Категория: Схемы радиолюбителю | Просмотров: 6363 | Добавил: саня | Дата: 2010-10-25 | Комментарии (0)

Автомат позволяет забыть о выключателе при пользовании подсобным помещением (туалетом) - включает свет при открывании двери, при закрытии двери изнутри на защелку свет горит, при выходе из помещения свет гаснет через несколько секунд. Если дверь забыли закрыть, свет погаснет через 30-40 сек. Описание и схема опубликованы в журнале РАДИО №11 за 2002 г. стр.38. Здесь приводится текст статьи и некоторые дополнения.

Автоматический выключатель освещения, схема которого показана на рисунке, включа ... Читать дальше »

Категория: Схемы радиолюбителю | Просмотров: 5698 | Добавил: саня | Дата: 2010-10-03 | Комментарии (0)

Устройство реагирует на заданную температуру и позволяет включать\выключать различные приборы. Суммарная мощность нагрузки - 120Вт. Диапазон температур - 5…80°С. Uпит.= 10...12В
Категория: Схемы радиолюбителю | Просмотров: 7062 | Добавил: саня | Дата: 2010-04-21 | Комментарии (0)

Терморегуляторы предназначены для поддержания температуры в малогабаритных инкубаторах. На Рис 1с и Рис 4с изображены схемы с защитой от внезапного пропадания сетевого напряжения, и тем самым исключают порчу продукта. Это достаточно актуально для сельской местности. Они так же развязаны от сетевого напряжения трансформаторами и исключают случайного поражения током, кроме второго нагревателя по Рис1с который необходимо тщательно изолировать.
Пороговые устройства во всех четырех схемах вы ... Читать дальше »

Категория: Схемы радиолюбителю | Просмотров: 28051 | Добавил: саня | Дата: 2010-03-26 | Комментарии (0)

В него входят генератор импульсов с делителем частоты (микросхема DD1), узел управления симистором на микросхеме DD2 и транзисторе VT1 и узел питания с гасящим конденсатором С1. Выпрямитель напряжения питания собран на VD1 и VD2, стабилитрон VD1 служит также ... Читать дальше »

Прикрепления: Картинка 1 · Картинка 2
Категория: Схемы радиолюбителю | Просмотров: 8169 | Добавил: саня | Дата: 2010-03-24 | Комментарии (0)

Автоматический терморегулятор прост в изготовлении, не содержит дефицитных деталей. Он позволяет поддерживать заданную температуру в интервале от 10 до 30С с точностью 0,5С.

Датчиком изменения темпер ... Читать дальше »
Категория: Схемы радиолюбителю | Просмотров: 20751 | Добавил: саня | Дата: 2010-02-27 | Комментарии (0)

  Основным узлом любого инкубатора, как известно, является терморегулятор. В популярной научно-технической литературе можно встретить большое количество схем, позволяющих изготовить такое устройство самостоятельно. Выбор здесь достаточно широк и по схемотехническим решениям, и по элементной базе.

  Не смотря на значительные различия, есть одно обстоятельство, которое их объединяет: все они работают в так называемом "дискретном" режиме (нагрев-пауза-нагрев). Такой ... Читать дальше »
Категория: Схемы радиолюбителю | Просмотров: 32358 | Добавил: саня | Дата: 2010-02-25 | Комментарии (0)

« 1 2 3 4 5 6 »