14:39 Жук на 350м | |
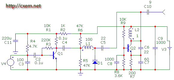
Схема принципиальная Жук на 350мХарактеристики и передатчика: дальность 180м при питании 4в и 350м при УВЧ питание:1,5...12в передатчик передаёт сигнал с частотной модуляцией при хорошей чувствительностью микрофона антенна - кусок провода длиной 60см Детали: транзистор Т1 можно исключить а на С4 подавать НЧ сигнал варикап-любой транзисторы-Т1 КТ3102Е,Т2-КТ368 или S9018 дроссель L1 на 100мкг катушка L1 4вит проводом 0,5мм на каркасе 5мм дополнение к передатчику усилитель мощности!!! усилитель мощности с П-контуром L1-5вит тем же проводом L2-5вит тем же проводом транзистор-КТ610 Мощность-0,6вт если большая мощность не требуется надо поставить вместо КТ610 на КТ368 катушку L2 в задающем генераторе зашунтировать емкостью 15пф Описание: сигнал с микрофона выделяется на резисторе R4 и поступает через конденсатор С2 на базу однокаскадного усилителя на транзисторе Т1 смещения транзистора задаёт резистор R3 его подбирают чтобы на коллекторе Т1 было половина напряжения питания НЧ сигнал выделяется на резисторе R1 и Дале через конденсатор С4 идёт на варикап резисторы R5 R6 нужны для смещения варикапа варикап тем самым осуществляет ЧМ потому что он изменяет ёмкость при сигнале и это влияет на частоту задающего генератора. Задающий генератор обычный трёхточка конденсатор С3 необязателен он был напаян на самом микрофоне резистор R2 и конденсатор С11 и L1(это дроссель) образуют фильтр чтобы ВЧ не проникала на УНЧ и не нарушала его работу мощность ЗГ 200мвт(при 6в) дальность при усилителе мощности на КТ610 и при хорошей антенне достигала 3км конденсаторы С3 С4 С5 С10 отфильтрируют постоянную составляющую от переменной С3 С4(В усилителе мощности!) подбирать для настройки П-контура![]() ![]()
Поделись с друзьями в социальных сетях Реклама Похожие материалы:К сожалению, похожего ничего не нашлось!
| |
|
| |
| Всего комментариев: 0 | |
Дорогие друзья!
Если у Вас есть желание поделится своими разработками, присылайте их мне на почту
Материал должен состоять из названия, схемы, описания с указанием имени автора, прошивки (если есть) и фото внешнего вида разработанного устройства.
Интересные разработки поощряются материально!
Здравствуй Гость, как Вы видите еще никто не оставил свой комментарий, будьте первым, поделитесь мнением о материале выше.



