09:46 Защита аппаратуры от повышенного напряжения в сети | |
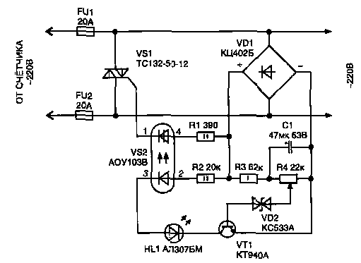
Схема принципиальная Защита аппаратуры от повышенного напряжения в сетиПовышенное напряжение в сети может появиться в результате аварии. Особенно эта проблема актуальна в сельской местности или на даче, где такие явления не редки. Это связано с тем, что подходящие сетевые провода имеют открытую (воздушную) проводку и возможен их обрыв с замыканием. Приведенная схема аналогична по принципу работы разряднику. Только вместо него использован более доступный электронный коммутатор — симистор. При этом порог открывания VS1 можно установить с помощью резистора R4 на уровне 260 В (действующее значение). Конденсатор С1 устраняет срабатывание схемы от кратковременных помех (выбросов). Устанавливать светодиод HL1 не обязательно, но его удобно иметь при настройке, когда управление симистором можно временно отключить.
Поделись с друзьями в социальных сетях Реклама Похожие материалы: | |
|
| |
| Всего комментариев: 0 | |
Дорогие друзья!
Если у Вас есть желание поделится своими разработками, присылайте их мне на почту
Материал должен состоять из названия, схемы, описания с указанием имени автора, прошивки (если есть) и фото внешнего вида разработанного устройства.
Интересные разработки поощряются материально!
Здравствуй Гость, как Вы видите еще никто не оставил свой комментарий, будьте первым, поделитесь мнением о материале выше.


