19:02 Зарядное устройство для литиевых аккумуляторов | |
|
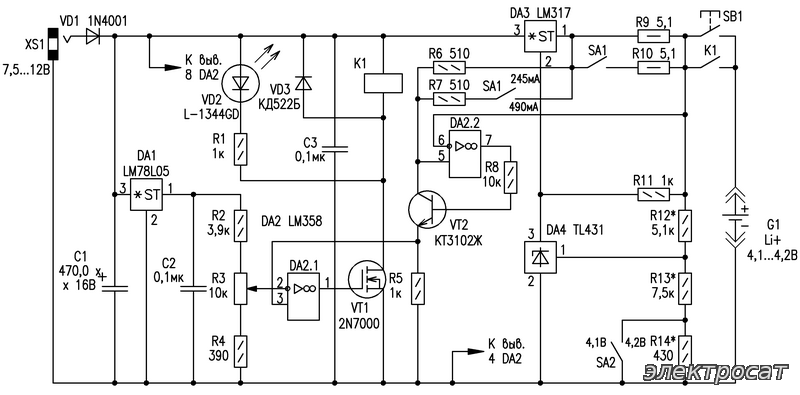
Автор разработки: vyachko Схема принципиальная Зарядное устройство для литиевых аккумуляторовАккумуляторы на основе лития (литий-ионные, а позднее и литий-полимерные) благодаря высокой энергетической плотности, низкому саморазряду и отсутствию т.н. эффекта памяти в настоящее время получили широкое распространение в качестве источников питания для портативных электронных устройств, количество которых с каждым годом только растёт. При всех положительных свойствах есть у литиевых аккумуляторов и недостатки, одним из них является высокая чувствительность к превышению напряжения заряда. Так, допуск на величину напряжения заряда составляет всего несколько десятком милливольт (обычно 50мВ) и превышение напряжения свыше допустимого может привести к нагреву и интенсивному газообразованию. А поскольку аккумуляторы имеют герметичную конструкцию, избыточное выделение газа может приводить к взрыву. К тому же литиевые аккумуляторы очень плохо переносят перезаряд (даже малым значением зарядного тока). При эксплуатации аккумуляторов в "родных" устройствах благодаря использованию специализированных микросхем для контроля заряда проблем с зарядом практически не возникает. Но при использовании литиевых аккумуляторов в различных самоделках возникает вопрос, как и чем заряжать такие аккумуляторы. Некоторые ошибочно считают, что литиевые аккумуляторы уже содержат встроенные контроллеры заряда, но это не так, на самом деле в некоторые аккумуляторы встроены схемы защиты, такие аккумуляторы называют защищёнными (Protected Rechargeable Lithium Battery). Схемы защиты в таких аккумуляторах предназначены в основном для защиты от глубокого разряда и превышения напряжения выше 4,25В, т.е. это аварийная защита, а не контроллер заряда. Можно конечно использовать специализированные микросхемы для контроля за процессом заряда литиевых аккумуляторов, например LTC1734 , LTC4054 (использовались в некоторых моделях сотовых телефонов SAMSUNG) или MAX1555 и им подобные, но не всегда такие микросхемы можно купить в свободной продаже. Поэтому у многих и возникает желание собрать подобное устройство из доступной "рассыпухи". В сети Internet можно найти несколько схем простых зарядных устройств для литиевых аккумуляторов. Пожалуй, самой распространённой в настоящее время является схема с использованием "тандема" двух интегральных стабилизаторов LM317 и TL431 [1]. Но отсутствие функции автоматического выключения заряда рано или поздно приведёт к перезаряду аккумулятора, а это отрицательно скажется на его сроке службы, к тому же желательно иметь возможность выбирать верхнее значение напряжения заряда (4,1В для аккумуляторов на 3,6В и 4,2В для аккумуляторов на 3,7В). В другой схеме [2] введено автоматическое отключение заряда, но схема "заточена" под аккумулятор какой-то конкретной ёмкости, также в этой схеме исключена стабилизация тока и отсутствует выбор напряжения. В общем, было решено взять за основу схему с LM317 и TL431 и немного дополнить её. Приведу для информации рекомендации по выполнению зарядки одного из производителей литиевых аккумуляторов (Panasonic): 1 этап – заряд стабильным током величиной 0,2С…1C (C – ёмкость аккумулятора); 2 этап – заряд стабильным напряжением, равным максимально допустимому для конкретного типа аккумуляторов (4,1В или 4,2В). Сигналом окончания заряда служить снижение тока заряда до значения 0,07…0,1C [3]. Принципиальная схема зарядного устройства приведена на рис. 1. Рис. 1 Устройство позволяет заряжать одноэлементные литиевые аккумуляторы с напряжением 3,6В или 3,7В. На первом этапе заряд выполняется стабильным током 245мА или 490мА (выбирается вручную), при достижении напряжения на аккумуляторе 4,1В или 4,2В (выбирается вручную) заряд продолжается при поддержании стабильного напряжения и уменьшающемся значении тока заряда, как только ток заряда снизится до порогового значение (выбирается вручную от 20мА до 350мА) заряд аккумулятора автоматически прекращается. Основой цепи заряда служит уже упоминавшийся "тандем" LM317 и TL431. Стабилизатор DA3 поддерживает напряжение на резисторе R9 (здесь и далее описание будет приводиться для разомкнутого состояния контактов переключателей SA1 и SA2) на уровне около 1,25В (минимальное выходное напряжение DA3) тем самым поддерживая стабильное значение тока через него, а значит и через заряжаемый аккумулятор. Выходное напряжение ограничивается с помощью стабилизатора DA4, подключенного к управляющему входу DA3. Значение напряжения ограничения задаётся с помощью делителя на резисторах R12…R14. Резистор R11 ограничивает ток питания DA4. На операционном усилителе DA2.2, резисторах R5…R8 и транзисторе VT2 выполнен преобразователь ток-напряжение [4]. Напряжение на выходе преобразователя пропорционально току, протекающему через резистор R9 и определяется следующим соотношением:
При номиналах, приведенных на схеме коэффициент преобразования тока в напряжение будет равен 10, т.е. при токе через резистор R9 равном 245мА напряжение на резисторе R5 будет 2,45В. С резистора R5 напряжение подаётся на неинвертирующий вход компаратора выполненного на операционном усилителе DA2.1. На инвертирующий вход компаратора подаётся напряжение с регулируемого делителя на резисторах R2…R4. Напряжение питания делителя стабилизировано стабилизатором DA1. Порог переключения компаратора задаётся переменным резистором R3. Наладка. Вместо кнопки SB1 установить перемычку и подав напряжение на устройство, подбором резисторов R12…R14 задать выходное напряжение 4,1В и 4,2В для разомкнутого и замкнутого состояния переключателя SA2 соответственно. Помните, что допуск на отклонение напряжения составляет всего 50мВ и что от точности задания напряжений зависит безопасность использования устройства, поэтому постарайтесь задать напряжения с максимальной точностью. Если сомневаетесь в точности своего измерительного прибора, установите напряжения ниже указанных выше (для сведения литиевые аккумуляторы используемые для питания ответственных устройств заряжают до 3,9В теряя при этом в ёмкости, но выигрывая в надёжности и безопасности). При выборе пар резисторов R6, R7 и R9, R10 нужно подобрать их с расхождением не более ±1% друг от друга. Если в качестве резисторов R5…R7, R9, R10 использовались резисторы с допуском хуже чем ±1%, то перед выполнением настройки шкалы тока отключения нужно определить фактический коэффициент преобразования тока в напряжение. Вместо аккумулятора подключите амперметр (на соответствующем пределе измерения) и, подав напряжение на устройство, измерьте выходной ток, попутно с помощью вольтметра измерьте напряжение на резисторе R5. Разделив напряжение в вольтах на ток в амперах, определите коэффициент преобразования. Настройка шкалы тока отключения заключается в нанесении делений на соответствующую шкалу. Подключите вольтметр между минусовым проводом питания и выв. 2 DA2.1, подайте питание на устройство и с помощью резистора R3 изменяя выходное напряжение и принимая во внимание коэффициент преобразования нанесите деления на шкалу. Пример: допустим, коэффициент преобразования получился 9,5 это значит, что току отключения 100мА будет соответствовать напряжение на выв. 2 DA2.1 равное 100*9,5=950мВ. Немного о работе схемы в целом. Переключателям SA1 выбираем значение тока заряда (245мА или 490мА), разумеется, используемый для питания источник должен обеспечивать такой ток. Переключателем SA2 выбираем максимальное значение напряжения (напомню, что для аккумуляторов на 3,6В выбираем 4,1В, а для аккумуляторов на 3,7В выбираем 4,2В). Движком переменного резистора R3 устанавливаем значение тока, при котором должен прекратиться заряд аккумулятора (ориентировочно 0,07…0,1С), подключаем аккумулятор и нажимаем кнопку SB1. Должен начаться процесс заряда аккумулятора (загорится светодиод VD2). При снижении тока заряда ниже порогового высокий уровень на выходе DA2.1 смениться на низкий, транзистор VT1 закроется и катушка реле K1 обесточится, отключая своим контактом K1 аккумулятор от зарядного устройства. Верхняя граница диапазона питающего напряжения (12В) на схеме указана с точки зрения эффективности использования (нагрев DA3), а не с точки зрения допустимого напряжения для элементов схемы. Нижняя граница диапазона указана исходя из того, что падение напряжения на резисторе R9 около 1,25В, максимальное напряжение на аккумуляторе 4,2В, падение напряжения на DA3 около 2В (в реальности может быть немного меньше) итого получаем 1,25+4,2+2=7,45В. Устройство собрано на печатной плате из одностороннего фольгированного стеклотекстолита толщиной 1 мм (рис. 2). Рис. 2 Печатная плата разрабатывалась под имевшийся в наличии корпус. При сборке использованы малогабаритные импортные и отечественные резисторы МЛТ. Переменный резистор R3 – PTV09A-42xxF-B103, PTV09A-42xxU-B103 или R-0904N-A103. Конденсатор С1 – К50-35 или аналогичный импортный, С2, С3 – малогабаритные керамические К10-17 или импортные. Диод VD1 – любой из серии 1N400x, VD3 – малогабаритный кремниевый КД521, КД522, 1N4148. Светодиод VD2 – любой подходящий. Переключатель SA1 – сдвоенный с допустимым током не менее 0,3А (использован ПКн61), SA2 – малогабаритный импортный. Кнопка SB1 – кнопка с допустимым током не менее 0,5А (применён микропереключатель МП1-1). Реле K1 – реле с напряжением срабатывания 12В и допустимым током для контактов не менее 0,5А (применено реле OMRON G6B-1114P 12VDC). Гнёздо XS1 - гнездо для штырькового разъёма диаметром 5мм. Интегральный стабилизатор DA1 – L78L05, КР1157ЕН502. Cдвоенный ОУ DA2 - КР1040УД1, KA358, mPC1251. Интегральный стабилизатор DA3 – КР142ЕН12. Интегральный стабилизатор DA4 – КР142ЕН19. Транзистор VT1 – КП501, КП505, BS170, VT2 – маломощный кремниевый соответствующей структуры. Внешний вид устройства со стороны установки элементов приведён на рис. 3. рис. 3 Устройство собрано в алюминиевом корпусе от пассивного делителя для осциллографа, корпус используется в качестве радиатора для DA3. Между фланцем DA3 и корпусом установлена электроизоляционная теплопроводящая прокладка. Внешний вид устройства приведён на рис. 4. рис. 4 Для заряда аккумуляторов от сотовых телефонов был сделан универсальный адаптер (рис. 5). Рис. 5
Поделись с друзьями в социальных сетях Реклама Похожие материалы: | |
|
| |
| Всего комментариев: 1 | |
|
| |
Дорогие друзья!
Если у Вас есть желание поделится своими разработками, присылайте их мне на почту
Материал должен состоять из названия, схемы, описания с указанием имени автора, прошивки (если есть) и фото внешнего вида разработанного устройства.
Интересные разработки поощряются материально!






