07:01 Сенсорный регулятор освещения с дистанционным управлением | |
|
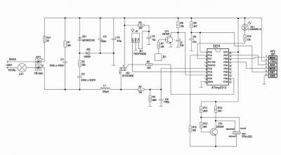
Автор разработки: Баталов Алексей Схема принципиальная Сенсорный регулятор освещения с дистанционным управлениемПредлагаемое устройство — один из вариантов микроконтроллерных регуляторов яркости ламп накаливания, конструкции которых можно найти во всемирной сети интернет и в радиолюбительской литературе. В подобных регуляторах обычно используется один из трёх способов управления: от собственного пульта; от любого пульта с запоминанием кода клавиши; от любого пульта при нажатии любой клавиши определенным образом. В данном случае выбран первый вариант, который я считаю наиболее удачным, несмотря на то, что требуется отдельный пульт управления. Немного поясню почему. Поскольку разные системы ИК управления имеют различную несущую частоту модуляции, то они также могут различаться в произвольно используемой паре ”пульт - регулятор”, вследствие чего дальность управления может сильно уменьшиться, что вызывает некоторые неудобства. Недостатком последнего способа так же является и то, что регулятор может реагировать на команды, которые ему вовсе не предназначены или же регулирование затруднено вследствие сложных манипуляций клавишей пульта. Управление предлагаемым регулятором осуществляется двумя кнопками любого пульта ДУ, работающего с широко распространённой системой команд RC-5. Пульты этой системы достаточно доступны и дешевы. Функции, выполняемые регулятором: дистанционное включение и выключение света, регулировка яркости освещения; местное включение, выключение и регулировка яркости освещения с помощью сенсора, который не имеет гальванического контакта с человеком при касании; плавное включение освещения, что продлевает срок службы лампы накаливания запоминание предыдущей установки яркости лампы и состояния регулятора. Благодаря динамическому использованию EEPROM для этих функций, ресурс на количество манипуляций управления регулятором составляет не менее 5,4 млн. раз. автовыключение через 12 часов, которое используется для забытого включенного света; Управление регулятором: Ручное (сенсорное) управление осуществляется касанием всей ладонью или сложенными вместе четырьмя пальцами сенсора без усилия. Включение или выключение освещения - однократное кратковременное касание сенсора (0,5 - 1 сек.). Регулировка яркости освещения - удержание ладони на сенсоре более 1 сек. Каждое следующее длительное касание вызывает противоположное направление изменения яркости. Дистанционное управление осуществляется пультом ДУ, направленным в сторону выключателя. Для управления регулятором определяются две клавиши пульта. Выключение или включение освещения - однократное кратковременное нажатие соответствующей клавиши пульта (0,1-1 сек.). Регулировка яркости освещения - удержание нажатой клавиши более 1 сек. Коды кнопок пульта ДУ, соответствующие этим командам, хранятся в ЕЕРRОМ микроконтроллера. Благодаря этому в режиме обучения (который описан в инструкции) можно в любой момент изменить набор кнопок пульта, которыми осуществляется управление регулятором. Устройство регулятора: Регулятор построен на недорогом и доступном микроконтроллере АТtiny2313-20SU. Принципиальная схема устройства приведена ниже. Узел питания состоит из элементов С2, R2,VD1, VD2, C3, C4 служит для обеспечения микроконтроллера и ИК-приемника напряжением питания, близким к 5 В. Элементы R3C5 являются фильтром цепи питания фотоприемника. Узел синхронизации. На R4R6 выполнен делитель входного напряжения, который необходим для детектирования нуля и устранения ложных срабатываний в моменты открывания VS1. C6 служит для подавления импульсных помех. Выход делителя подключен к выводу PD2. Внутренние диоды данного вывода МК ограничивают входное напряжение. Узлы управления и индикации. На элементах R7, VT1, R8, C7 реализован узел сенсорного управления. Когда рука на сенсоре отсутствует – VT1 закрыт и на вход PD4 микроконтроллера поступает напряжение логической единицы. Во время касания крышки регулятора на этот вход поступает напряжение логического нуля и программа МК отрабатывает команды управления. Светодиод HL1 служит для индикации режимов работы. Фотоприемник В1 принимает ИК-посылки от пульта ДУ. В нем также происходит демодуляция несущей частоты посылок RC-5 (36 кГц). Сформированный выходной сигнал фотоприемника подается на вход РD3 микроконтроллера. Декодирование ИК посылок в МК осуществляется программно. Анализируя код принятой команды, микроконтроллер DD1 формирует сигналы управления симистором VS1, который управляет лампой. На элементах HA1, R11, R12, R13, VT2 собран генератор звуковой частоты по типовой схеме, рекомендованной производителем пьезоизлучателя. R10 служит для некоторого снижения питания генератора и соответственно тока его потребления, что не сказывается на качестве его работы. Звуковые сигналы подаются в процессе управления регулятором. Узел коммутации нагрузки. С вывода PB0 микроконтроллера DD1 отрицательные импульсы через R5 открывают симистор VS1 в различные моменты полуволны сетевого напряжения и таким образом регулируется яркость свечения лампы. Цепь R1C1 и дроссель L1 служат для подавления помех, идущих от регулятора в электросеть в момент коммутации нагрузки. Конструкция регулятора Регулятор собран на односторонней печатной плате из фольгированного стеклотекстолита, чертеж и расположение деталей которой находятся в прилагаемых файлах. Плата предназначена для установки в настенный одноклавишный выключатель освещения VI-KO (модели “Yasemin” или “Сarmen”) из которого удалены ненужные элементы и крепится к каркасу с помощью винта d2.5mm. в центре. Под его шляпку необходимо положить изоляционную шайбу. С обратной стороны фиксируется гайкой как показано в прилаемом фото.Сенсор в виде вырезанного из фольги прямоугольника размером 30х45 мм установлен на внутренней стороне крышки (которая ранее служила клавишей) и закреплен на ней прозрачным скотчем по всей площади, необходимо только оставить контактную площадку для пружины. По бокам крышки приклеены полоски из картона размерами 4 мм х30 мм.и толщиной 0,5 мм.чтобы она садилась на место с некоторым усилием. Пьезоизлучатель закреплен на крышке при помощи двухстороннего скотча. На рисунках в прилагаемых файлах показаны элементы корпуса после доработки. Регулятор размещается в имеющемся в стене стандартном углублении для выключателя и подключается по обычной двухпроводной схеме, никаких доработок не требуется. Необходимо правильно подключить фазовый провод, как показано на схеме, иначе управление от сенсора работать не будет. Внешний вид собранного устройства.![]()
Скачать
Поделись с друзьями в социальных сетях Реклама Похожие материалы: | |
|
| |
| Всего комментариев: 0 | |
Дорогие друзья!
Если у Вас есть желание поделится своими разработками, присылайте их мне на почту
Материал должен состоять из названия, схемы, описания с указанием имени автора, прошивки (если есть) и фото внешнего вида разработанного устройства.
Интересные разработки поощряются материально!
Здравствуй Гость, как Вы видите еще никто не оставил свой комментарий, будьте первым, поделитесь мнением о материале выше.



