08:11 Двухтактный ламповый усилитель на 6П3С и 6Н9С | |
|
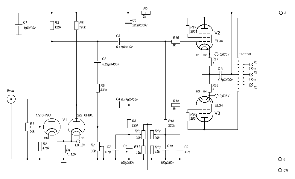
Автор разработки: Анатолий Манаков Схема принципиальная Двухтактный ламповый усилитель на 6П3С и 6Н9СЭта широко известная схема двухтактного лампового усилителя на 6П3С и 6Н9С была разработана Анатолием Манаковым. Она довольно проста и при внимательной сборке заработала сразу без танцев с бубном. Отмечу сразу, что некоторые установленные мной номиналы отличаются от предложенных автором. Но сделано так не потому, что я проводил длительные слуховые эксперименты с кучей пластинок Pink Floyd и Led Zeppelin, а просто по причине отсутствия у меня в закромах некоторых емкостей и переменных резисторов, рекомендованных разработчиком. Не мудрствуя лукаво, я не столь дотошен к погрешности радиодеталей. Двухтактный ламповый усилитель на 6П3С и 6Н9С схема Я применил триодное включение выходных ламп, поскольку тороидальный выходной трансформатор не имеет дополнительных отводов. Любителям серьезного и громкого звука лучше реализовать пентодное включение выходных ламп или найти рекомендуемые трансформаторы. Понятно дело: выходные лампы желательно подобрать в пару. В оригинальной схеме есть фильтрующий конденсатор С8, которого нет в моей интерпретации. Я решил его перенести на плату блока питания. В выпрямителе напряжения я применил «электронный дроссель» на полевом транзисторе 12NK90Z и не стал упражняться с катушками индуктивности в виде «железных дросселей». Схема смещения и накальные цепи сделаны идентичными авторскому варианту. Двухтактный ламповый усилитель на 6П3С и 6Н9С блок питания Я запитал каждую лампу моноусилителя от независимой обмотки, благо тороидальный транс имеет три накальные обмотки. Большое значение в плане подавления нежелательных шумов играет заземление накальных обмоток через сопротивления 100-150 Ом на землю с каждого плеча. Нужное напряжение БП выставляется подбором резистора Rk. Я использовал корпус усилителя в качестве радиатора охлаждения для стабилизирующего транзистора VT1, поскольку греется он весьма прилично. Монтаж печатных плат в металлическом корпусеПри монтаже нужно уделить особое внимание схеме смещения, которое должно быть отрицательным по отношению к земле. Следует соответствующим образом впаять банки электролитов и диодный мост. В противном случае, думаю, вы сами знаете последствия неправильно впаянных электролитов в блоке питания. Я смонтировал элементы схемы на двух функциональных платах: звуковой и БП. Вся конструкция свободно поместилась в стандартном алюминиевом корпусе BO19 размерами 275/175/65. Печатные платы монтируются на столбики к нижней крышке. Все отверстия корпуса, через которые ведутся провода к траснформаторам, обязательно изолируются резиновыми вставками. Под трансформаторы подкладываются изолирующие прокладки, чтобы исключить замыкания обмотки на корпус в случае продавливания изоляции. Входной разъем на джеке 6.3, регулятор громкости и кнопку включения питания я разместил на верхней панели – для удобства использования при размещении на полу. Вокруг отверстий под выходные лампы и драйвер 6н9с лучше сделать много вентилирующих отверстий, чтобы тепло от керамических панелек тоже выходило наверх. Есть один нюанс в закрытии трансформаторов металлическими колпаками. Дело в том, то при замыкании колпака на корпус через центральный болт образовывается короткозамкнутый виток. В таком случае корпус усилителя будет очень сильно нагреваться и мешать работе трансформатора. Следовательно, нужно использовать изолирующие прокладки для крепления колпаков через болт, либо изобретать другие варианты установки без контакта с корпусом.
Двухтактный ламповый усилитель на 6П3С и 6Н9С внешний вид Настройка напряжения смещения и анодного напряжения для драйвераНастройка моноблока делается в режиме молчания по рекомендациям Манакова. Само собой, ко вторичной обмотке транса должна быть подключена активная нагрузка в виде проволочного резистора 4-8 Ом достаточной мощности (5-10 Вт). Далее настраивается входной каскад установкой напряжения 1.8…2 вольта на катодах драйвера 6н9с. Для этого нужно подобрать сопротивление резистора R4. Затем производим регулировку напряжение смещения для выходного каскада. С помощью переменных резисторов R10 и R12 устанавливаем на катодах выходных ламп напряжение 0,035…0,04 вольта. После чего подаем на сетку первого триода V1 сигнал с частотой около 3 кГц и напряжением 0,5 вольта. Регулируя переменный резистор R7, выставляем одинаковое переменное напряжение на анодах V1. После настройки усилитель продемонстрировал замечательное качество звучания и полное отсутствие посторонних шумов. Данный двухтакт выдает насыщенный и прозрачный звук с замечательными низами. Триодная схема включения может обеспечить приемлемую громкость для небольшой комнаты 4x4 метра. Самое главное, такой воздушный звук хочется слушать бесконечно, а громкость здесь отходит на второй план.
Поделись с друзьями в социальных сетях Реклама Похожие материалы: | |
|
| |
| Всего комментариев: 0 | |
Дорогие друзья!
Если у Вас есть желание поделится своими разработками, присылайте их мне на почту
Материал должен состоять из названия, схемы, описания с указанием имени автора, прошивки (если есть) и фото внешнего вида разработанного устройства.
Интересные разработки поощряются материально!
Здравствуй Гость, как Вы видите еще никто не оставил свой комментарий, будьте первым, поделитесь мнением о материале выше.



